长城易趣最新进展!实体资金盘如何维权?全文讲通。...
长城易趣是典型的伪p2p外衣+实体资金盘的模式,号称“央企背书”,公司三层“偷梁换柱”,全是假挂靠。
对外宣称的“股权架构”:中国电子(cec,正部级央企)——中国长城计算机集团——中国长城计算机进口公司(100%国企)——长城易趣数字科技有限公司(直属项目部)
给你看到的
工商截图:中国长城计算机进出口公司参股/控股长城易趣(中国长城早就辟谣了)
营业执照,股权穿透图,盖章文件(ps伪造)
宣称:央企直属,国有控股,国家兜底
真相如下:
第一层:“中国长城计算机进口公司”——僵尸国企,早已经注销
历史:确实曾是中国电子CEC旗下央企子公司(1987年成立)
关键:2017年后已依法注销,清算完毕
现状:主体已消亡,无经营,无资质,无业务,只剩下一个空壳名字
操盘手:买下/控制这个已注销的“僵尸国企壳”
第二层:伪造“股权关系”——ps股权架构书
不是真实注资,不是央企任命
手法:盗用注销国企名义用“中国长城计算机进出口公司”这个死壳,在工商虚假登记为长城易趣股东。ps股权穿透图,章程,决议,制造“国企控股”。
法人造假,找自己人当法人(多为限高,失信人员)
频繁变更,半年内换法人,股东,地址,掩盖空壳本质
第三层:跟真正“中国长城(000066)”一毛钱关系没有
真正央企:中国长城科技集团(000066)
官方两次严正辟谣:2026年2月4号(不存在任何关系),2026年2月21号(此长城非彼长城,未合作,未背书)
受害者现状:23万家庭的血泪,损失超百亿
1.规模与分布:覆盖全国,重灾区明确
受害者总数约23万人,涉案金额百亿级,实际损失超80亿
重灾区集中在北京,河南,安徽,山东,广东,江苏,云南,浙江,多地投资者扎堆报案
人群:宝妈,退休老人,上班族,小微企业主占比70%,不少人抵押房产,刷信用卡,借贷入局,最终血本无归。
现实困境:损失惨重,维权遇阻
资金账户清零,app内“趣豆积分”,白酒订单毫无兑换价值
大部分参与过团队长代收,过账的投资者,银行卡被警方冻结,面临调查风险。
二次骗局泛滥:大量“代追款,海外维权,重组兑付,内部回款“团伙冒充警方/团队长,疯狂收割受害者,切勿上当!
近期操盘手王军还设立清算表,填表的返还50%现金,切勿上当受骗,这种是打算把你们的身份信息再卖一遍,有这心早就退了,现在全国通缉了,你还能相信这种话嘛?
涉案人员各位馆主该何去何从?
核心操盘手王军(实控人/主犯):主导整个骗局,据媒体报道其卷走数十亿资金逃往东南亚,据说是泰国,目前已被警方国际布控,红色通缉,跨境协查全力抓捕中。
核心董事/高管(5—8人)多数跟随王军外逃,少数境内滞留者被警方通缉,暂无落网消息。
中层骨干:大区负责人,馆主,顶级团队长
大区负责人(10—20人):已全部抓捕到案,多数被拘留/取保候审,正在接受审讯,指认上线,追缴赃款。
馆主/顶级团队长(数百人):部分被刑拘,冻结资产,强制退赃,绝大数选择失联,隐匿,更换手机号,退群,甚至变卖资产逃避责任,无一人主动兜底兑付。
基层推广层:小团队长,讲师,代收者
大量被警方传唤,做笔录,退缴违法所得,面临行政处罚。部分参与过过帐,代收资金的人员,涉嫌帮信罪,传销共犯,已被立案调查。
历史同类案件对比:明确维权核心,立案一定有用的
盛大金禧:911亿(伪p2p/私募)
处理结果:2025年12月二审宣判,主犯盘继彪无期徒刑判刑,18名骨干获刑5—20年
追赃挽损比列:约8%(2026年初首次退赔)
周期:约3年
安信卓越:484亿(伪p2p/私募)
处理结果:2025年11月宣判,主犯王伟获刑10年,33名骨干获刑
追脏挽损比列:约6%-8%
周期:约3年
星辰链:40亿(伪区块链/伪p2p)
处理结果:2024年崩盘,核心高管引渡回国,37名骨干全落网
追脏挽损比列:约21%
周期:约1年
海汇国际:百亿(伪外汇/传销)
处理结果:2024年6月二审宣判,主犯获刑8年,财务骨干获刑
追脏挽损比列:约12%
周期:约3年
核心结论:
必审判:无论主犯逃到哪里,最终必被引渡回国/通缉归案,骨干必将获刑,无一人能逃脱法律的制裁,在此也奉劝涉案人员主动向公安机关投案自首,配合调查,争取宽大处理。
必追赃:冻结资金,查封房产,车辆等,骨干退赃,是挽损核心途径,平均挽损比列5%-30%
必退脏:所有案件均按报案登记人员比例统一退赔,不报案=无赔偿,晚报案=少赔偿
长城易趣预期:挽损10%-30%属于乐观合理区间,参考同类案件追赃情况,有一定概率实现
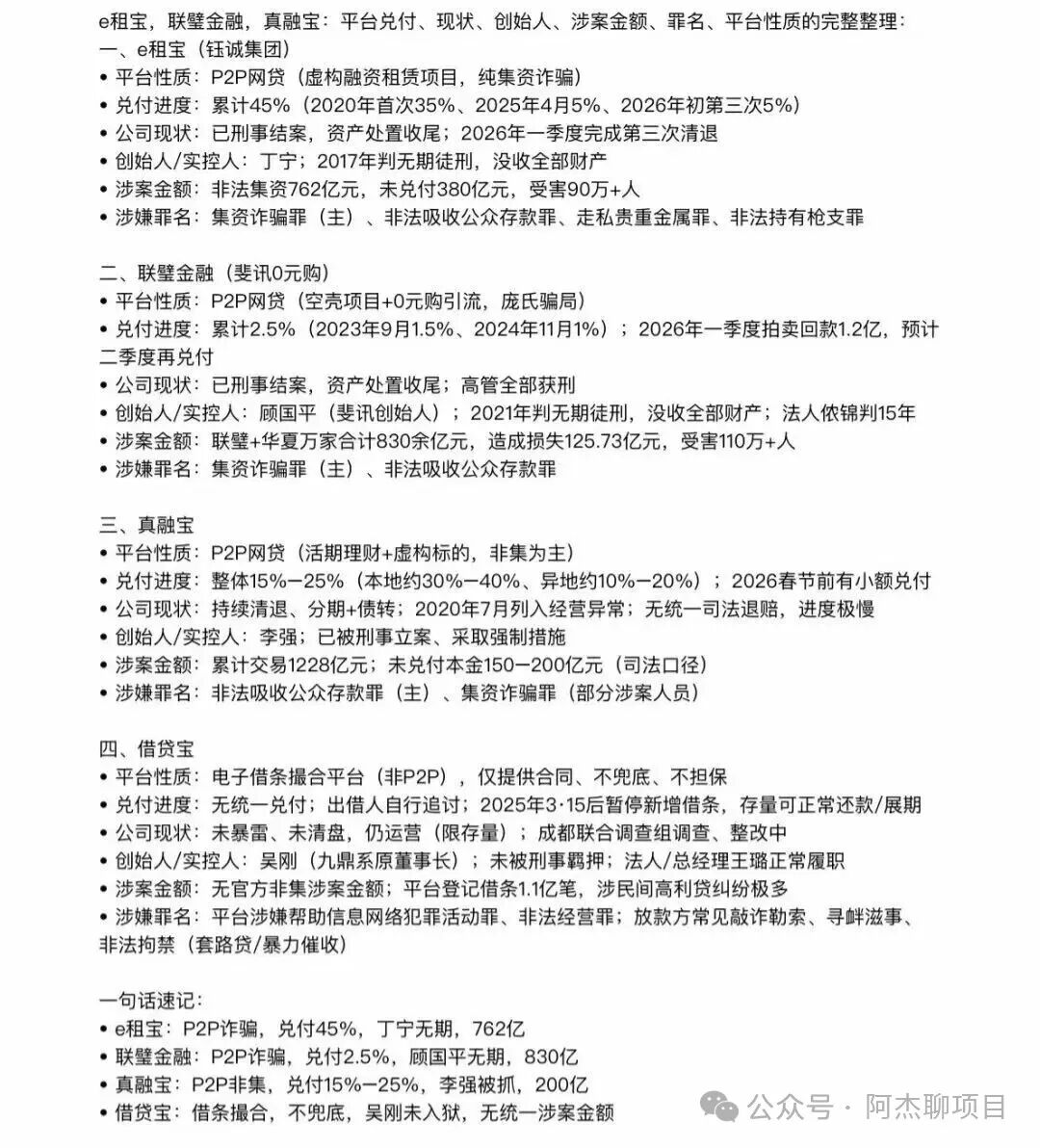
在来看看阿杰朋友经历过的其中四个平台是怎么定性的包括其创始人:“e租宝”,“联壁金融”,“真融宝”“借贷宝”

如果你正在遭受“实体资金盘”骗局,该如何正确报警?(长城易趣版)


去报案怕遭遇不公平对待能不能用摄像头记录过程?

人民有监督政府的权力吗?

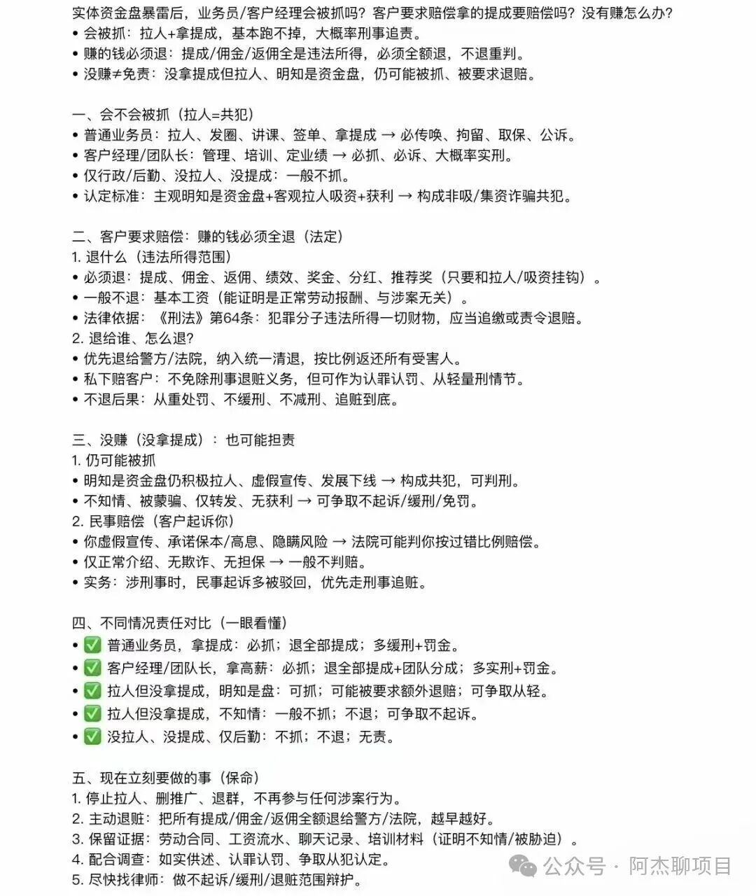
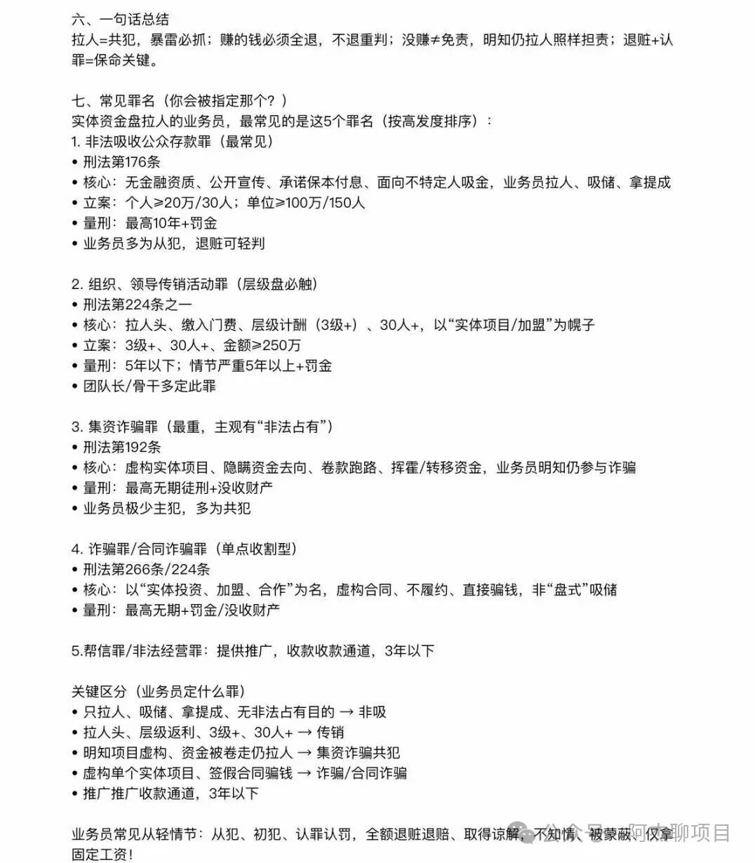
实体资金盘暴雷后,团队长,业务员等会被抓吗?客户要赔偿拿的提成赔偿吗?没有赚怎么办?


怎么写一份书面投诉模板?(含报案追责诉求证据清单)

联名版:

别让更多人被骗!转发所有受害者,一起抱团维权,让骗子无处遁形!
免责声明:本文纯个人意见,当故事看看就好,希望能让这位看官老铁少走一点点歪路,仅供参考不构成任何建议!
以下内容为赞助商提供

网赚项目交流+骗局曝光群
扫码进群,获取今日项目最新消息








评论列表